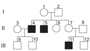
Ar dzimumu saistītās iedzimšanas lielākoties ir recesīvas pazīmes, kas saistās ar X hromosomu, retāk sastopamas ar X hromosomu saistītās dominantās pazīmes. Dots dzimtas ciltskoks, kurā attēlota ar X hromosomu saistīta kādas pazīmes iedzimšana.

Ciltskokā redzams, ka ar pētāmo pazīmi ir tikai zēni. Izskaidro pazīmes iedzimšanu šajā dzimtā, izmantojot krustošanas shēmu un ģenētikā pieņemtos apzīmējumus! Pazīmes iedzimšanas skaidrošanai izmanto dzimtas pārstāvjus 1, 2, 3, 4, 9 un 11 ciltskokā!
1. Pabeidz teikumu!
Dotajā dzimtas kokā pētāmā pazīme ir ar X saistīta pazīme.
2. Izskaidro pazīmes iedzimšanu šajā dzimtā!
Atzīmē divas pareizās atbildes!
Uzdevumi.lv Tev piedāvā izvēlēties pareizo atbildi. Darbā Tev pašam ir jāuzraksta atbilde!
Atsauce:
https://www.viaa.gov.lv. Monitoringa darbs optimālajā mācību satura apguves līmenī bioloģijā vidusskolai, 2025
Lai iesniegtu atbildi un redzētu rezultātus, Tev nepieciešams autorizēties. Lūdzu, ielogojies savā profilā vai reģistrējies portālā!