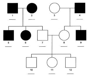
Aplūko attēlu un atbildi uz jautājumu!

Kāds genotips ir 1. un 2. īpatnim?
Atsauce:
Attēls no https://migrc.org/Library/Ylinked.html
Lai iesniegtu atbildi un redzētu rezultātus, Tev nepieciešams autorizēties. Lūdzu, ielogojies savā profilā vai reģistrējies portālā!