Ieiet portālā
Ieiet portālā
Reģistrēties
Sākums
Ziņas
Meklēt
Biežāk uzdotie jautājumi
PROF pakalpojums
Top
Izglītības iestādes
Virtuālā skola
Noslēguma testi
Eksāmeni 2026
Pārbaudes darbi
Starpbrīdis
Skolēnu rezultāti
Jaunas tēmas
Nosūtīt atsauksmi
Skatīt vairāk
Par mums
Vecākiem
Skolotājiem
Kontakti
Noteikumi
Virtuālā skola
Datorika
4. klase
Sazaroti un cikliski algoritmi
12.
Izkrāso pēc algoritma
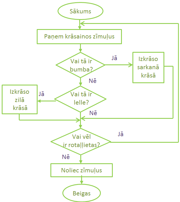
Uzdevums:
1
p.
Izpildi algoritmu. Kurus attēlus tu izkrāsoji?
bumba, lelle
kastrolis, zieds
lelle, kastrolis
Ieiet portālā
vai
Reģistrēties
Iepriekšējais uzdevums
Atgriezties tēmā
Nākamais uzdevums
Nosūtīt atsauksmi
Atradi kļūdu?
Sūti mums ziņu!
Lai iesniegtu atbildi un redzētu rezultātus, Tev nepieciešams autorizēties. Lūdzu, ielogojies savā profilā vai reģistrējies portālā!
Ieiet portālā
vai
Reģistrēties
Lai skatītu šo saturu, jāapstiprina visas sīkdatnes
Apstiprināt
Pamanīts reklāmas bloķētājs!
Lai turpinātu, lūdzam izslēgt reklāmas bloķētāju un atjaunot lapu!